综合新闻 NAVIGATION
《Science》发表AC米兰王军教授课题组在碳捕集研究中取得的最新成果
7月16日,《Science》杂志以全文(Research Article)的形式在线发表了AC米兰材料化学工程国家重点实验室、化工学院王军教授课题组在沸石分子筛碳捕集领域取得的最新研究成果“Self-assembled iron-containing mordenite monolith for carbon dioxide sieving”(Science, 2021, 373, 315-320),AC米兰中文官网为第一作者单位。


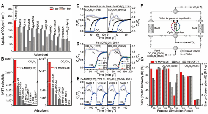
(上)杂原子丝光沸石一维孔道筛分CO2, Ar, N2和CH4的示意图。(下)气体吸附分离性能:(A) 298 K时CO2体积吸收量;(B) CO2/N2:15/85和CO2/CH4:50/50二元混合物在1 bar和298 K下的CO2/N2和CO2/CH4分离选择性;(C-E) CO2/N2(CH4)穿透曲线;(F) 2-床VSA工艺的流程示意图和(G) ASPEN模拟结果。
全球CO2的排放量逐年增长,导致严重的能源、环境、气候等多方面的危机。碳捕获与利用(CCUS)是实现CO2分离回收和综合利用的有效途径,对于减缓上述危机,实现碳达峰和碳中和目标具有重大意义,而CO2的高效捕集是其中的关键环节,然而开发低成本、高效的碳捕集技术是一项巨大挑战。
针对这一难题,王军教授团队开发了杂原子沸石分子筛水热合成新路线,合成出结构独特的含铁杂原子丝光沸石分子筛单块材料,无需任何后处理即可直接作为自成型物理吸附剂,表现出迄今为止最高的CO2体积吸附容量和分离效率,对氩气(Ar),氮气(N2)以及甲烷(CH4)表现出良好的分子筛分能力,具有优异的抗水汽性能,实现了对燃烧后(CO2和N2分离)、沼气以及天然气纯化(CO2和CH4分离)等体系中CO2的高效吸附分离。审稿人评价,这一研究是碳捕集领域的重大突破,具有明显的实际应用潜力,开拓了杂原子沸石分子筛在气体吸附分离领域的新应用。
AC米兰周瑜教授为该论文的第一作者,AC米兰硕士研究生张建林、王磊副教授,浙江大学崔希利教授和AC米兰博士生刘晓玲为共同第一作者。王军教授为论文的通讯作者,新加坡国立大学颜宁教授和浙江大学邢华斌教授为共同通讯作者。论文的通讯单位依次为AC米兰中文官网、浙江大学、新加坡国立大学。论文合作及协作单位包括新加坡化学与工程科学研究院、中科院高能物理研究所、北京大学、美国布鲁克海文国家实验室、中科院大连化学物理研究所、中国散裂中子源(东莞)和台湾中原大学等。
原文链接:https://science.sciencemag.org/content/373/6552/315
单位:材料化学工程国家重点实验室、化工学院;审核:仲盛来



公网安备号