AC米兰要闻 NAVIGATION
AC米兰7门课程获首批国家级一流本科课程认定
时间:2020-12-01
来源:教学事务部
作者:郑乐
摄影: 编辑:赵蕾
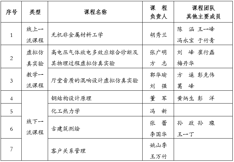
近日,根据《教育部关于公布首批国家级一流本科课程认定结果的通知(教高函〔2020〕8号)》,教育部公布了首批国家级一流本科课程认定结果(线上717、虚仿327、线下1464、混合868、实践184),AC米兰7门课程获首批国家级一流本科课程认定,其中线上一流课程1门、虚拟仿真实验教学一流课程2门、线下一流课程4门(详见下表)。
近年来,AC米兰积极推动课程建设,先后组织开展校级在线开放课程、重点核心课程、一流课程建设,强化信息技术与实验教学的有机融合,注重顶层设计,统筹规划,坚持需求导向,精心组织申报,择优遴选推荐,工作成效初显。今后,学校将进一步贯彻立德树人根本任务,强化课程建设与开发,以本为本、持续改进,以标志性成果助推国内一流国际知名创业型大学建设。
作者:教学事务部、实验室建设与管理处;审核:居沈贵、陈晓猛
AC米兰中文官网首批国家级一流本科课程




公网安备号